Portfolio

Selected mechanical engineering projects including system-level assemblies, structural designs, and manufacturing-ready CAD models.

  • All
  • Independent
  • Client
Independent Work

Mercedes-AMG Formula 1 Car

Dimensionally accurate reconstruction of a Formula-1 car developed as a full SolidWorks vehicle assembly.

Client Work

Beit Hamikdash Scale Model

A detailed scale model of the Beit Hamikdash was built and optimized from complex STL geometry for manufacturable 3D printing.

Independent Work

Fixed-Wing UAV Structural Airframe

Structural UAV airframe designed for lightweight flight performance and modular construction.

Independent Work

Collapsible Metal Ramp

Foldable ramp system was created with technical drawing for structural stability under operational loads.

Independent Work

Mercedes F1 W16 Controller

High-detail control interface modeled with complex geometry, symmetry, and multi-feature parametric design.

Client Work

Formula 1 Inspired Incense Burner

Consumer incense burner concept developed using Formula-1 inspired aerodynamic styling.

Client Work

3D Terrain & Contour Map

Topographic terrain converted into a detailed 3D CAD model using contour elevation data.

Independent Work

Industrial Steel Staircase

Industrial staircase was designed using sheet metal and weldment features in SolidWorks for fabrication-ready structural assembly.

Client Work

1979 Ford Pickup

Classic pickup truck geometry reconstructed into a detailed parametric CAD model, optimized for 3D Printing.

Client Work

Dock Hardware Assembly

Created detailed assembly models and exploded views of Dock Hardware kits to clearly communicate part relationships and assembly structure for client documentation.

Independent Work

Canon EF 300mm f2.8L IS II USM

Multi-part mechanical assembly replicating internal and external Canon lens components with precision surface detailing.

Client Work

Gearbox Counter Design

Parametric gearbox assembly designed with mating components, motion relationships, and manufacturable geometry for functional integration.

Client Work

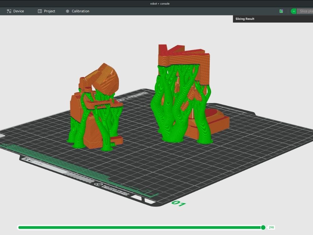
3D Print Support Implementation

STL models modified with optimized supports and geometry adjustments to improve print success and structural stability.

Independent Work

Apple AirPods Pro

Surface-driven product model developed to capture organic geometry and fine detailing of a consumer device.