3D Print Support Implementation
Overview
Client-provided STL model optimized for Bambu Lab 3D printing, focusing on improved print stability, reduced failure risk, and enhanced surface quality.
Specifications
- Input: Client STL file
- Target: Bambu Lab 3D printer compatibility
- Scope: Print optimization and support adjustment
- Outcome: Successful physical print
Design Constraints
- Ensure compatibility with Bambu Lab printing parameters
- Reduce risk of print failure due to unsupported geometry
- Maintain original model geometry without distortion
- Improve print stability and surface quality
⭐⭐⭐⭐⭐
Numan went above and beyond. I couldn't be any happier with the results.Omar Avienbo
Client
Design Approach
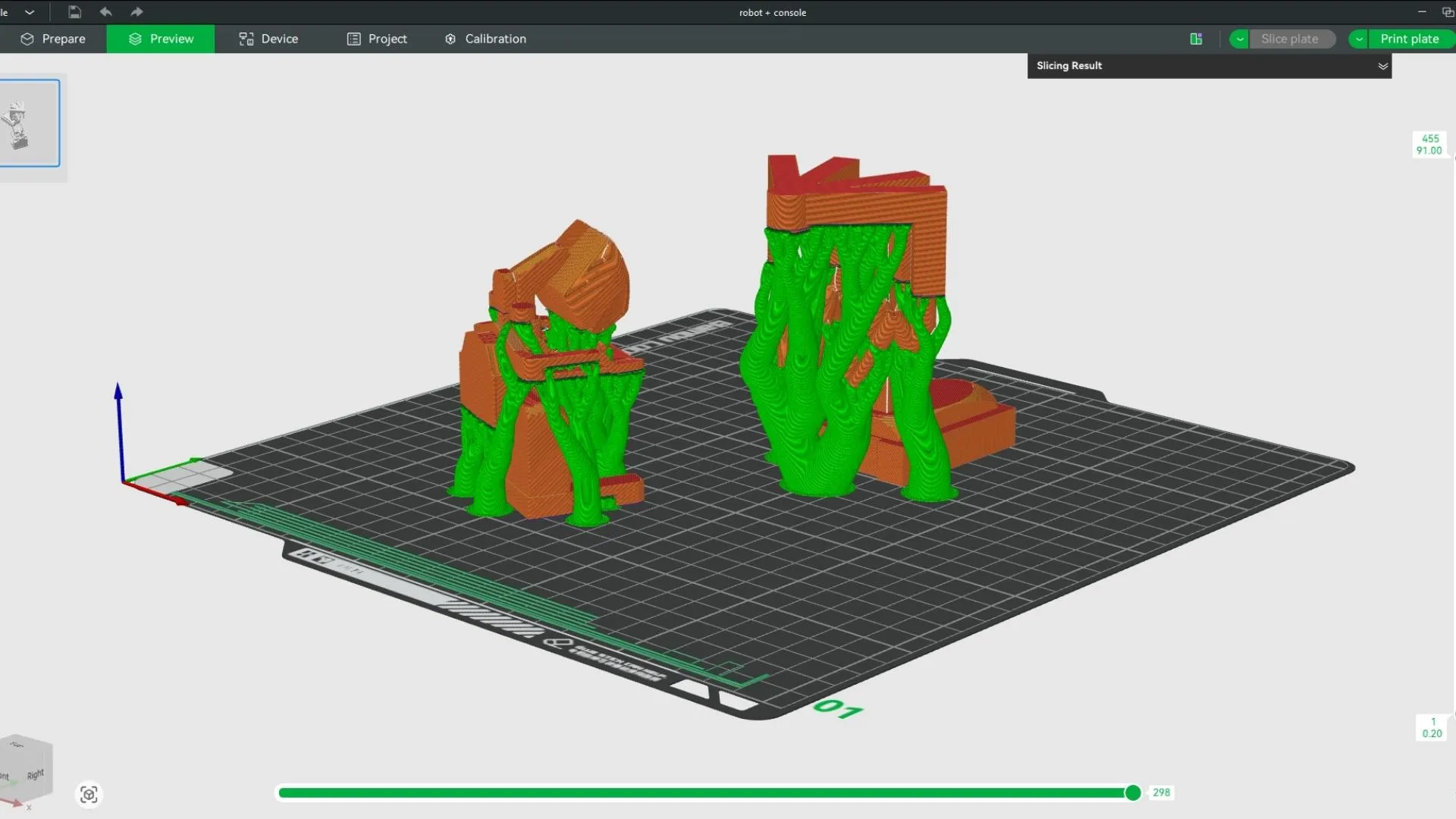
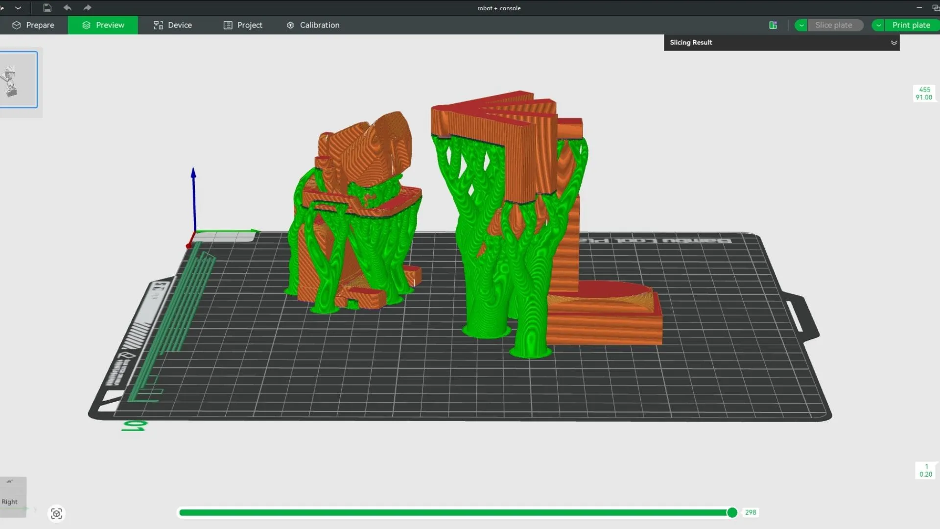
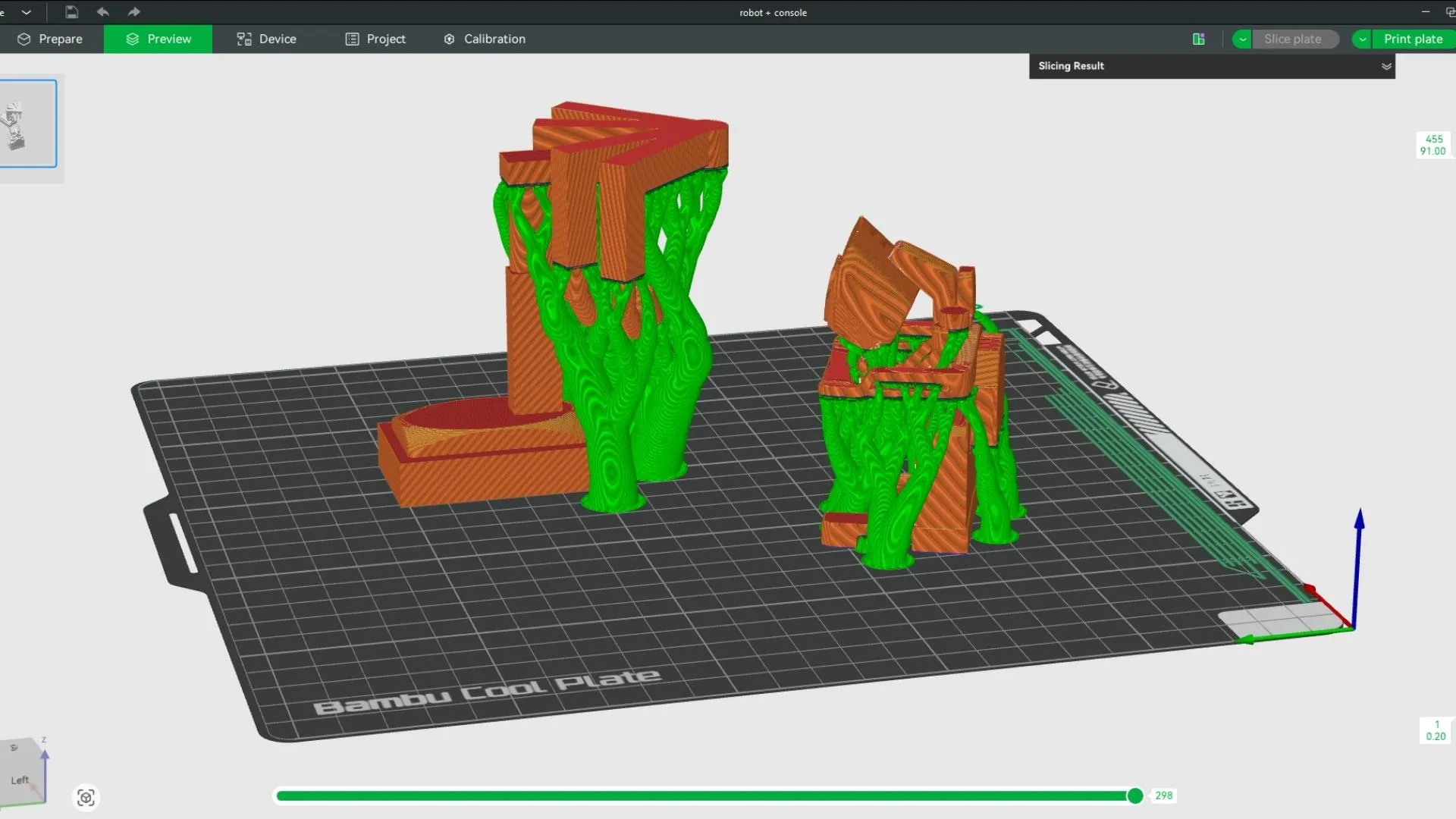
The provided STL model was analyzed and adjusted to improve printability within Bambu Lab constraints, focusing on support placement and geometry readiness.
Modifications ensured stable printing conditions while preserving the original design intent and visual accuracy.
Key Features
- Optimized support strategy for improved print success
- Enhanced geometry stability during printing
- Maintained original model fidelity
- Adapted specifically for Bambu Lab workflow
Deliverables
- Optimized STL file ready for printing
- Support-adjusted geometry for stable output
- Print-ready file compatible with Bambu Lab systems
- Validated model through successful client print
Outcome
Delivered an optimized print-ready model that successfully reduced failure risk and improved print quality, validated through completed client prints and positive feedback.
Project information
- Category Client Project
- Client Omar Avienbo
- Project date March, 2026
- View Project on Upwork